任务一 探秘文明起源 问题一:四大文明古国在地理位置上有何共同特点?这种特点对文明发展有何影响? 四大文明古国都地处20°N~40°N之间的大河流域。 河流提供了充足的水源、肥沃的冲击平原和便利的交通条件,有利于农业发展和人口聚集,从而促进了文明的形成。 任务二 展示文明成就 问题二:金字塔的建造反映了古埃及哪些方面的文明成就? 反映了古埃及在建筑技术、数学计算、天文历法、社会组织等方
课标导览 通过金字塔,了解亚非古代文明及其传播。 自主学习 【参考答案】 尼罗河与古埃及文明:非洲 尼罗河 公元前3100 图特摩斯三世 象形文字 金字塔:陵墓 古埃及文明 法老的统治:法老 神之子 胡夫金字塔 易错易混 1. 古代东方文明是指亚非文明。古埃及文明是东方文明,不是西方文明。 2. 象形文字是古埃及人发明的,不是中国人。汉字是典型的象形文字,以笔画的纵横交错形成一定
课标导览 1. 知道建立在奴隶制基础上的希腊城邦。 2.了解亚历山大帝国对文化传播和交流的作用。 【参考答案】 希腊城邦:小国寡民 雅典的民主政治:伯里克利 公民大会 津贴制度 亚历山大帝国:东西方文化 侵略 重难突破 评价雅典的奴隶制民主政治 (1)进步性:雅典民主政治为激发人的创造潜能提供了相对宽松的政治环境,吸引了希腊各地的优秀人才,创造出辉煌灿烂的文化;开创了民主政治体制
课标导览 通过封君封臣制、基督教的传播,了解中世纪西欧封建社会的发展变化。 重难突破 封君封臣制改革(又称查理·马特改革或采邑改革) (1)背景:克洛维无条件地赏赐土地,不仅在经济上削弱了王权,而且在政治上造成封建割据。为了加强王权,必须改革土地的分封形式。 (2)历史意义 ①确立了以土地和服役为基本条件的臣属关系,削弱了贵族势力,加强了王权,有利于社会的稳定和统一。 ②改革后中小封
课标导览 知道《查士丁尼法典》,初步了解拜占庭帝国的历史地位。 重难突破 拜占庭帝国的历史地位 (1)拜占庭帝国的存在,以及它和阿拉伯帝国等军事势力的斗争事实上为西欧的相对稳定和发展创造了条件,对西欧起到了保护作用。 (2)拜占庭帝国版图涵盖了古希腊、罗马地区,保存了大量的希腊、罗马古籍,为后来西欧的文艺复兴提供了丰富的精神营养。 (3)拜占庭帝国是一个地跨欧、亚、非三洲的大帝国,对基
课标导览 通过了解资本主义性质的手工工场和租地农场的出现,初步理解近代早期西欧社会经济的重要变化。 拓展延伸 中世纪晚期的欧洲,新的生产和经营方式以及新阶级的出现产生的影响 以自然经济为基础的西欧封建社会渐趋瓦解,农业和手工业逐渐资本主义化。人们从土地、从封建人身附庸关系的束缚中解放出来,进入城市,投入市场。商品经济逐渐取代自然经济,新的生产关系出现;新兴的资产阶级开始谋求政治权利和社会地
课标导览 通过新航路开辟后的殖民扩张、物种交换和全球贸易,了解资本原始积累的野蛮性和残酷性,认识新航路开辟的世界影响,理解世界逐渐形成一个整体。 【参考答案】 葡萄牙与西班牙的殖民掠夺: 殖民据点 美洲 种植园 英国的殖民扩张: 海上霸主 三角贸易 荷、法、英殖民争霸: 海上马车夫 日不落帝国 影响: 资本原始积累 世界市场 殖民地 随堂练习 1. 1494年,
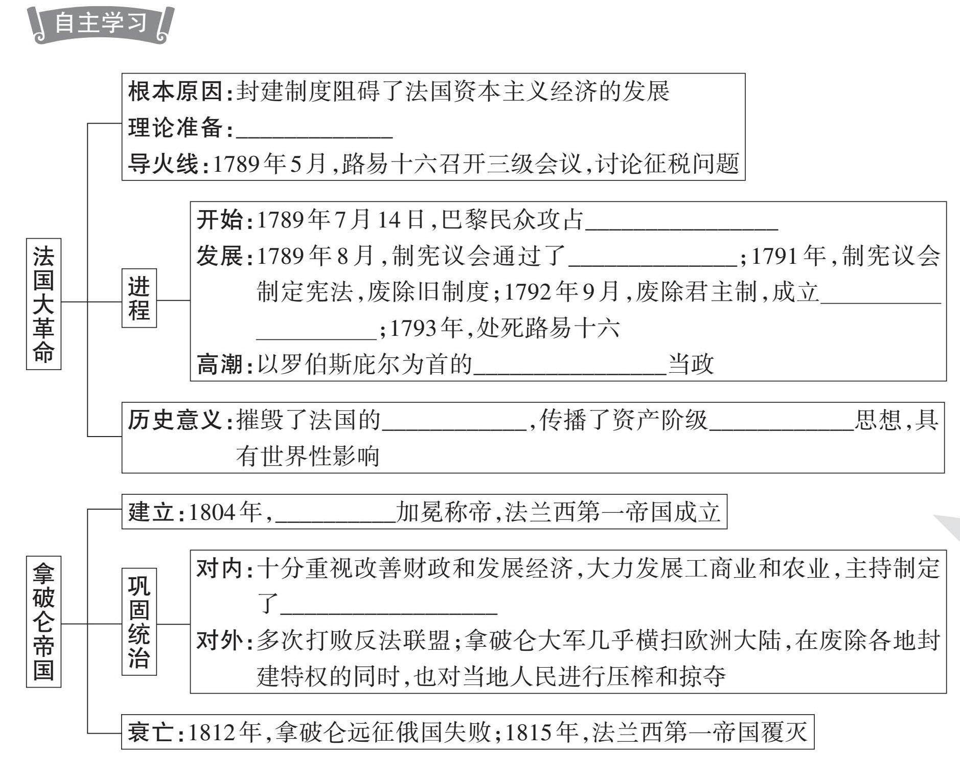
课标导览 知道法国大革命的进程,了解《人权宣言》《拿破仑法典》等文献的主要内容,初步认识资产阶级革命的历史意义。 【参考答案】 理论准备:启蒙运动 进程:巴士底狱 《人权宣言》 法兰西第一共和国 雅各宾派 历史意义:君主统治 自由民主 建立:拿破仑 巩固统治:《拿破仑法典》 随堂练习 1. 伏尔泰认为,理性的阳光必将冲破迷信与专制的漫漫长夜,给人们带来光明与幸福。在理性的引导
课标导览 通过《汉谟拉比法典》,了解亚非古代文明及其传播。 自主学习 【参考答案】 古代两河流域文明:幼发拉底河 前3500年 古巴比伦王国:汉谟拉比 君主专制 《汉谟拉比法典》:第一部 家庭奴隶制 商品经济 法制传统 重难突破 评价《汉谟拉比法典》 (1)《汉谟拉比法典》是迄今已知世界上第一部较为完整的成文法典。 (2)它体现了古巴比伦实行君主专制统治,维护汉谟拉比的专制
课标导览 1.知道建立在奴隶制基础上的罗马共和国。 2.了解罗马帝国对文化传播和交流的作用。 【参考答案】 罗马城邦和罗马共和国: 地中海 罗马共和国 《十二铜表法》 贵族 罗马帝国: 屋大维 2世纪 地中海 日耳曼人 拓展延伸 1. 罗马的共和制度 罗马共和国设有公民大会和元老院。元老院是共和国权力最大的国家机构,对罗马政治生活起到重要作用。在公民大会和元老院之外
课标导览 通过庄园生活,了解中世纪西欧封建社会的发展变化。 【参考答案】 概况:自给自足 9世纪 农业经济组织形式:佃户 自营地 政治组织:庄园法庭 罚金 公共秩序 拓展延伸 中世纪西欧庄园的特点 (1)经济上:自给自足,生产所需的产品,基本不需要同外界进行交换。 (2)组织上:各自为政,庄园主管理该庄园事务,很少受上级政府的统辖和约束。 (3)军事上:有自己的奴仆、有自己
课标导览 通过日本大化改新,初步了解中古世界历史发展的多样性。 拓展延伸 日本武士道精神 武士道就是武士阶层奉行的准则。武士之道,即知死之道,在江户时代最终成型。它不仅有日本神道教的“忠君爱国”思想,还吸收了儒释道三家思想以及日本传统文化中的很多元素。在武士道的义、勇、诚、名与忠等准则中,武士的名誉与忠诚是最重要的。武士道精神穿越千年,生命力极端顽强,对日本社会产生了巨大的影响。积极方面,
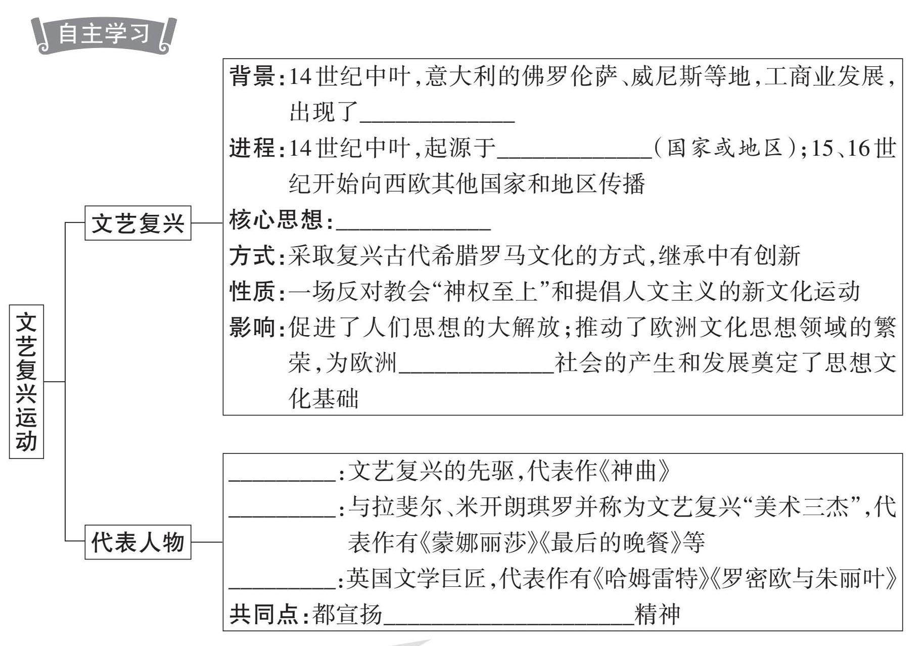
课标导览 通过了解欧洲兴起的文艺复兴运动及其代表人物和作品,如《神曲》、莎士比亚的戏剧,初步理解“人文主义”的发展及其对人的思想解放的意义。 【参考答案】 文艺复兴:资本主义萌芽 意大利 人文主义 资本主义 代表人物:但丁 达·芬奇 莎士比亚 人文主义 随堂练习 1. 佛罗伦萨是意大利文艺复兴的摇篮,诸多文艺巨匠都出生或游历过该城市。其富有活力的手工业传统以及与奢侈品生产密切相关的
课标导览 知道英国1640年革命的进程,了解《权利法案》等文献的主要内容,初步认识资产阶级革命的历史意义。 【参考答案】 根本原因:资本主义 过程:光荣革命 成果:《权利法案》 君主立宪制 影响:封建君主专制 世界近代 随堂练习 1. 1215年,英国国王约翰被迫签订《大宪章》。对此,丘吉尔指出:“它居于国王之上,连国王也不得违反……随着时间的流逝,大宪章成为永久的见证。”《大宪章》
课标导览 通过了解珍妮机、蒸汽机、铁路和现代工厂制度,初步理解第一次工业革命的影响。 【参考答案】 首先在英国开始的原因: 君主立宪制 重要成就: 哈格里夫斯 瓦特 斯蒂芬森 铁路时代 大工厂 影响: 蒸汽时代 英国 随堂练习 1. 棉纺织业是手工业的一个重要分支,人们对棉纺织品需求的迅速增长推动了工业革命的到来。下列可以证明这一观点的发明是( ) A.
课标导览 通过种姓制度和佛教的创立,了解亚非古代文明及其传播。 【参考答案】 古代印度河流域文明:印度河流 域 孔雀王朝 森严的种姓制度:高等级 释迦牟尼创立佛教:6世纪 易错易混 种姓制度和分封制 (1)印度种姓制度规定了社会各阶层的地位。其特点是等级世袭、贵贱分明、内部通婚。 (2)西周的分封制是建土封国,各诸侯国享有独立外交权、军事行动权以及造币权等,封君与封臣间无绝对的
任务一 展示图文材料——古希腊民主的诞生 在《伯罗奔尼撒战争史》中,修昔底德借尼西阿斯(古雅典将军)之口说出了这样一句话:“男人就是城邦。” ——摘自马克垚《世界文明史》 问题一:古希腊的地理环境是如何影响其城邦制度形成的?怎样理解“男人就是城邦”这句话的内涵? 古代希腊地形环海、多山、多岛屿,平原面积很小,耕地有限。多山的地形不便于希腊各地区之间的联系,迫使希腊各区域以城邦为单位独立发展
课标导览 了解希腊、罗马的古典文化成就。 【参考答案】 文学和雕塑:神人同形同性 《荷马史诗》 建筑艺术:帕特农神庙 哲学和法学:苏格拉底 《十二铜表法》 公历的缘起:儒略历 拓展延伸 1. 希腊罗马古典文化的主要特征 (1)具有明显的科学精神和理性特征。 (2)充满了浓厚的人文主义精神。 (3)富有民主和法治精神。 (4)艺术创作具有庄重典雅、优美和谐等特征。 (5)崇尚
情境一 封君与封臣的“契约” 任务一:如果你是法兰克王国的骑士,你会如何向领主宣誓效忠?请模拟一段“授剑仪式”对话。 场景:城堡大厅,领主端坐石椅,骑士单膝跪地,双手交叠于胸前。侍从捧剑立于侧。 领主(庄严抬手):“以圣父、圣子、圣灵之名,我,诺曼底的威廉伯爵,问汝——忠诚的骑士雨果·德·克莱蒙,可愿以生命与荣誉立誓:持此剑守护我的疆土,响应我的征召,永不背弃神圣的契约?” 骑士(低头,右
课标导览 通过欧洲城市和大学的兴起,了解中世纪西欧封建社会的发展变化。 【参考答案】 自由和自治的城市:金钱赎买 特许状 城市居民的身份:农奴 市民阶层 大学的兴起:最美好的花朵 基督教会 拓展延伸 中世纪西欧城市和大学兴起对欧洲文明发展的影响 (1)经济:城市兴起,促进商品经济的发展,对封建制度起到瓦解作用。 (2)政治:市民阶层不断壮大,促使早期资产阶级出现,为资本主义兴起
任务一 经济变革 [15—16世纪,英国、法国、尼德兰等西欧国家和地区的农村出现了新的经营方式。大地主把获得的土地,出租给富裕农民或农业家,形成租地农场。租地农场主雇人进行商品化种植或养殖生产,用雇佣劳动者取代了传统的依附农民。……手工工场主雇佣工人进行商品生产,工厂内盛行劳动分工、简单协作,采用了新的生产方式。 ——摘编自吴于廑、齐世荣《世界史》 ] 问题一:租地农场和手工工场有什么共同特
课标导览 通过哥伦布、麦哲伦等航海家的探险活动,认识新航路开辟的世界影响,理解世界逐渐形成一个整体。 【参考答案】 原因条件:资产阶级 奥斯曼帝国 过程:迪亚士 达·伽马 哥伦布 麦哲伦 影响:世界 资本主义 随堂练习 1. 历史学习小组在进行学习时收集到“东方、罗盘、黄金、丝绸、地圆学说”等词语,根据这些词语可知,他们学习的是( ) A. 张骞通西域 B. 新航路
任务一 殖民掠夺的“血色资本” 问题一:分析三角贸易对非洲、欧洲、美洲的不同影响。 非洲:丧失大量青壮劳动力,社会结构崩溃,社会衰败。 欧洲:获取巨额利润,加速资本主义发展,推动工业革命开展。 美洲:补充劳动力,促进种植园经济发展,但原住民文化遭破坏。 任务二 英国国王与议会的“权力游戏” 问题二:在抗议书中,议会是怎样抗议国王的?从《大抗议书》到“维多利亚女王日记片段”国王的权力发生
课标导览 知道美国独立战争的进程,了解《独立宣言》、1787年宪法等文献的主要内容,初步认识资产阶级革命的历史意义。 【参考答案】 过程: 来克星顿 《独立宣言》 萨拉托加 颁布的文献: 第一个人权宣言 分权制衡 资产阶级 随堂练习 1. “1764年,英国通过《食糖法》,对输入北美的食糖、糖浆、咖啡、丝绸、棉布等商品课以重税,同时规定英国需要的木材、皮革商品,殖民
任务一 工业革命的“双刃剑” 问题一:上面图片中的发明是如何推动生产集中化的?结合文字材料,说说工厂制度的特点,并概括当时欧洲社会工人的工作状况。 “珍妮机”提升了纺织效率,大大提高了生产效率;改进的蒸汽机的广泛应用提供了稳定动力,促使工厂取代手工工场。 工厂规模较大,雇佣人数多;劳动分工细化;实行规范化和制度化管理。欧洲社会工人工作时间长、生产节奏快、劳动强度高、管理苛刻、工资低、风险大。
课标导览 1. 通过了解早期工人阶级的斗争,马克思、恩格斯的革命活动和《共产党宣言》的发表,理解马克思主义诞生的历史意义。 2. 通过了解第一国际成立、巴黎公社,理解马克思主义的传播和国际工人运动的发展。 拓展延伸 马克思主义的传入对中国产生的影响 (1)马克思主义促进了新文化运动的发展,大大启发了人们的思想觉悟。 (2)马克思主义为五四运动奠定了思想基础。 (3)马克思主义与中国工
核心概念 欧洲世界中心地位的确立 (1)表现:新航路开辟后,欧洲国家通过殖民扩张掌握着巨额的经济利益;文艺复兴、启蒙运动为欧洲国家指出新方向;资产阶级革命或改革在政治上确立资产阶级统治;工业革命确立工厂制度;以牛顿为代表的自然科学产生。总体上,16世纪后,欧洲在政治、经济、思想、科技等领域均领先于其他地区。 (2)原因:早期殖民掠夺和殖民扩张;资产阶级革命的完成;自然科学的发展;工业革命的推
一、单项选择题(每小题4分,共60分) 1. 据考古发现,古埃及新王国时期出现了专门从事贸易的商人阶层,他们通过尼罗河与地中海沿岸地区进行频繁的商业往来,交易商品包括粮食、陶器、珠宝和奢侈品等。这反映了古埃及( ) A. 法律制度高度完善 B. 商品经济较为发达 C. 君主专制逐渐衰落 D. 社会矛盾日益尖锐 2. 下图的犍陀罗佛像( ) A. 见证了古代文明的多元一体 B. 反映了